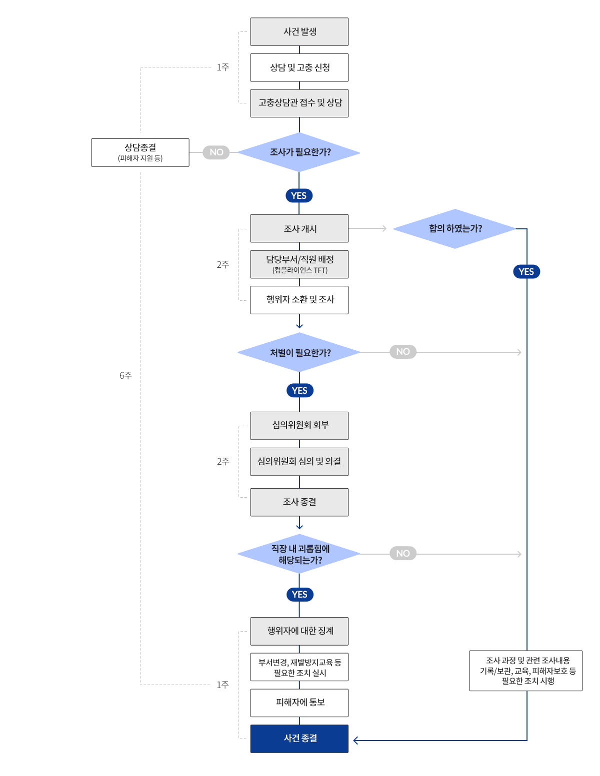
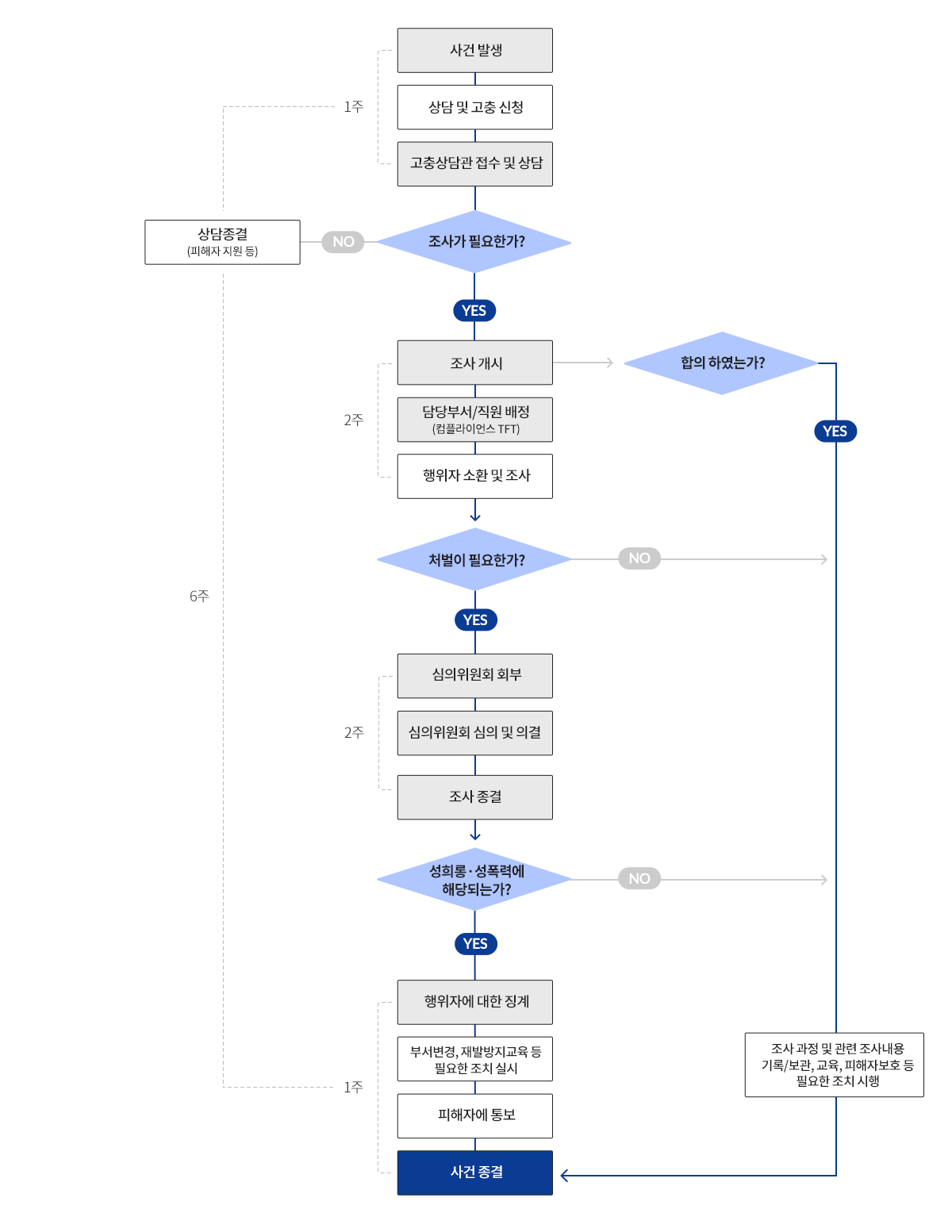
직장 내 성희롱·성폭력
고충상담 접수
- 한국인프라관리㈜는 인간존중 경영을 실천하기 위해 임직원들이 인간으로서의 존엄성에 위해가 가지 않도록 ‘직장 내 성희롱·성폭력 상담센터’를 운영하고 있습니다.
- 신고자의 개인정보와 신고내용은 철저하게 비공개로 진행됩니다.
한국인프라관리㈜ 는 신고 및 제보를 해주신 분들에게 어떠한 불이익도 발생하지 않도록 모든 조치와 노력을 다하고 있으며, 신고자의 신원을 철저히 보호하고 있습니다. 임직원과 고객님의 소중한 의견이 투명한 기업, 신뢰받는 기업을 만드는 초석이 될 것입니다.







